Project Scope
Scope of the project was to develop a module to enable set of features in existing magento e commerce website through which admin/owner can manage their offline customers, orders and offline supplier’s purchase order, can download customized purchase order, customer invoice’s PDF and generate the Reports as well.

Problem Statement
The client was looking for a solution to manage his existing process of management of his offline customer’s orders and generating “Purchase orders” to suppliers either through using new software or using his existing e-commerce website which was built with Magento Open Source.
The client was seeking to maintain and increase his efficiency, productivity and wanted to gain more insights on the current state of his offline business.
Earlier client was using the excel templates to manage his existing offline orders, supplier’s Purchase orders despite running an online ecommerce store. The whole process of managing his offline business was cumbersome, lengthy and unorganised so refining and optimizing that process through technology was his first priority.

Challenge
The biggest challenge was to implement required features in the existing magento website because Magento open source platform does not provide “purchase order” features natively. The requirement was to add the features for offline customer and suppliers with a complete separation of existing website’s customer’s details, inventory and products.
So we had to take care of the risk of confliction between magento’s existing online inventory and order processing feature with offline purchase order management module.
Some minor technical challenge was also there like to add multiple product gird lines while creating an order etc. Also we had to create a fully personalized purchase order and order invoice PDF which can show the multiple products line without disturbing the layout of PDF and matching with his brand’s identity and business requirement.

Solution
As a Solution to the problem we have successfully analysed and understood his offline business process. We designed the module architecture while keeping the Magento’s limitation(Purchase Orders feature and flow) and risks in mind and implemented the required features in existing e commerce website as an working magento module.
After the successful deployment of solution, admin can manage offline customers, orders, supplier and purchase order using the same e commerce website’s admin panel with total separation in online and offline process.

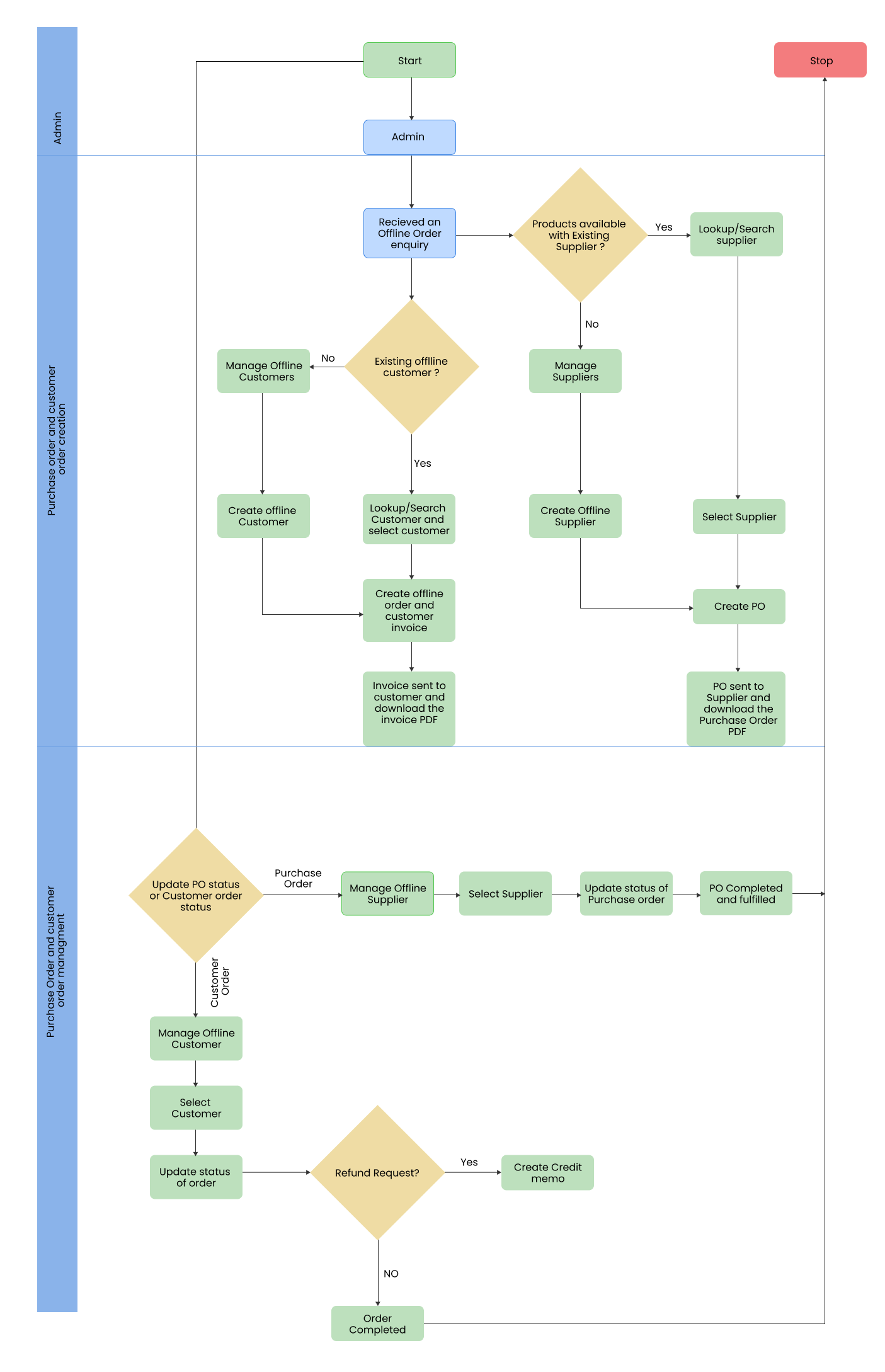
Flow Chart

Technology Used

